数字经济作为新一轮科技革命和产业变革的重要驱动力量,已经成为推动新质生产力发展的重要引擎。数据要素的提出是党中央精准把握产业变革规律作出的重大战略决策,开启了高质量推进数字中国建设的新征程,也是企业打造新质生产力的必要进程与突破点。
为贯彻落实国家数字经济发展战略,进一步落实数字人才队伍建设的整体要求,加快数据要素领域人才队伍建设,充分释放数据要素价值,赋能新质生产力,人民数据教育咨询服务中心依托人民数据在数据存、管、用领域的丰富经验,充分发挥“数字经济高端智库”资源,在“首席数据官”“数据资源入表实战营”的基础上,持续迭代优化,打造“数据资源开发与利用研修班”培训课程体系,采取“线上+线下”的授课模式,细化课程内容,既方便学员反复观摩实践、夯实基础,又搭建了交流分享的平台。旨在培养具备前沿数据思维和实践能力的专业人才,助力学员在数据驱动的时代浪潮中抢占先机。
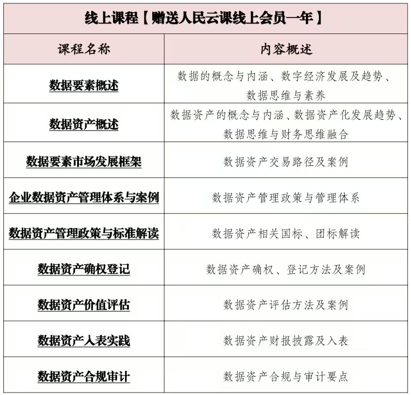
应广大学员的要求,人民数据开创数据资源开发利用系列课程,优化完善课程内容,采取“5+2”线上+线下的授课模式,细化课程内容,既方便学员反复观摩实践、夯实基础,又搭建了交流分享的平台。
- 研修计划安排
- 1.时 间:2024年11月28日/29日
- 2.地 点:人民日报社新媒体大厦
- 3.人 数:30人满班
- 4.费 用:9800元/人(限时优惠6800元/人)
- 【该费用含课程费、教材费、午餐费,不含交通住宿】
- 课程优势
科学设计:课程体系包含宏观视野拓展、业务实操掌握、优秀案例分析等多维模块,助力学员培养战略思维、了解技术法规、掌握业务实务。
顶级师资:邀请数据要素的行业顶级专家学者、企业数据管理高层授课,从宏观到微观讲透数据资源价值开发利用的路径与方法。
把握红利:帮助企业读懂政策、用好政策,明晰数据战略发展方向,搭乘数字经济发展快车,尽快参与到数据市场交易当中,实现数据资源向资产的转化。
实操应用:洞察行业发展趋势,汇聚行业标杆及典型案例,从应用层面探索分析创新模型和落地方法,为企业探索自身数据资产入表实施路径提供参考。
搭建平台:面向企事业单位数据资产负责人、财务负责人等,提供学习交流合作的高端平台,支持企业业务开展。
线上助学:赠送人民云课线上体系课程一年,可以实现在线反复学习,反复观摩学习,进一步掌握课程要点。
结业证书:完成全部课程后由人民数据颁发结业证书,并通过人民链上链存证。
- 课程议程设置



- 如需对公打款,微信支付金额受限导致无法支付的学员,可下载填写下方报名回执单,发送至人民数据官方邮箱: pdtc@peopledata.com.cn
- 报名回执单链接:数据资源开发利用研修班报名回执表.docx