《2023全球数字技术发展研究报告》数据显示,全球数字科技人才总量为77.5万人,我国有12.8万人,位居第一,占全球总量的17%。其中引领型城市数字人才,即首席数据官(CDO),在数据要素人才中起主导地位。
CDO,即首席数据官(Chief Data Officer),在电子商务、互联网、金融企业等对数据依赖性强的企业,首席数据官是团队核心。其职责主要为负责企业的数据战略规划、数据治理和数据运营。主要工作内容为选择数据库以及利用数据抽取、转换和分析等工具,进行相关的数据挖掘、数据处理和分析,并通过数据分析的结果战略性地对企业未来的业务发展和运营提供相应的建议和意见。首席数据官不仅需要了解数据管理、数据处理、数据分析等方面的技术知识,还需要具备一定领导能力与商业敏感度。
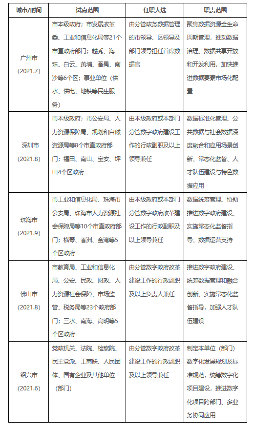
首席数据官最早源于20世纪90年代。2010年美国创设了世界首位政府首席数据官,并将此岗位应用在城市治理中,成为政府构建数据资源管理体系的关键一环。2012年,阿里巴巴设立了中国企业界第一位首席数据官。2021年,广东省率先开展首席数据官试点工作,选取广州、深圳、珠海等10个地市以及省公安厅、省人社厅、地方金融监管局等6个省直部门开展试点工作,明确提出首席数据官制度建立的目标在于加快推进数据要素市场化配置改革,完善政务数据共享协调机制。随后,江苏省、浙江省绍兴市和杭州市滨江区、辽宁省沈阳市等省市区也陆续开展首席数据官制度改革试点。

表:主要城市地方首席数据官制度
来源:中央党校
随着数据资产入表进入市场视野,涉及实操层面的具体问题逐渐成为各大企业关注的焦点,也成为首席数据官的主要任务。此前,由人民数据开设的以CDO为主要培训对象的第一期数据资产入表实战营正式开营。培训旨在提升企业懂数据、用数据的高级人才在数据合规、数据安全、数据管理与数据应用等方面的综合能力,助力企业尽快参与到数据市场交易当中,推进企业数据资源向资产转化,为企业探索自身数据资产入表实施路径提供参考。

图:实战营授课现场
本期实战营的学员来自能源、通信、科技、金融、制造、健康等行业,60多名学员一同探讨入表的意义以及实操难点。实战营课程包含宏观视野拓展、业务实操掌握、优秀案例分析等多维模块,助力学员培养战略思维、了解技术法规、掌握业务实务。
未来,人民数据将总结提炼经验,持续优化相关课程,强化在数字人才建设、数字素养等方面的全面提升与锻造,为数字中国建设输送更多人才和智慧。